首页 政策法规 省级政策法规 新闻详情

广西区直住房公积金管理中心关于印发广西区直住房公积金信用评级管理暂行办法的通知

分享
发布时间:2025-11-06 | 来源:信用中国 | 专栏:省级政策法规

广西区直住房公积金管理中心

关于印发广西区直住房公积金信用评级管理暂行办法的通知

桂公积发〔2025〕13号

各缴存单位、缴存人:

  《广西区直住房公积金信用评级管理暂行办法》经审议通过,自印发之日起执行。

  特此通知。

  广西区直住房公积金管理中心

  2025年10月13日

  (此件公开发布)

  广西区直住房公积金信用评级管理暂行办法

  第一章 总则

  第一条  为贯彻落实《国务院关于建立完善守信联合激励和失信联合惩戒制度加快推进社会诚信建设的指导意见》(国发〔2016〕33号)、国务院办公厅印发《关于进一步完善信用修复制度的实施方案》的通知(国办发〔2025〕22号)、《住房和城乡建设部关于加快住房公积金数字化发展的指导意见》(建金〔2022〕82号)、《自治区住房城乡建设厅 财政厅 人民银行南宁中心支行 公安厅转发住房城乡建设部等四部门关于开展治理违规提取住房公积金工作的通知》(桂建金管〔2018〕13号)等有关要求,建立信用评级管理制度,加强住房公积金信用体系建设,推动信用信息在住房公积金领域应用,不断提升缴存单位和缴存人的诚信意识和信用水平,结合业务实际,制定本办法。

  第二条  本办法适用于广西区直住房公积金管理中心(以下简称区直中心)管辖范围内的住房公积金信用评级管理。

  第三条  本办法所称住房公积金信用评级管理,是指区直中心对住房公积金信用主体的信用信息开展采集、评级和应用等管理活动。

  第四条  本办法所称信用主体是指参与住房公积金缴存、提取、贷款等业务活动并产生相应信用关系的行为主体,包括缴存单位和缴存人。

  第五条  住房公积金信用评级管理遵循合法合规、客观公正、动态更新与定期评级相结合的原则,保障信用主体的合法权益。

  第二章  信用信息采集

  第六条  区直中心采集能够反映信用主体信用状况的下列信息:

  (一)基本信用信息。主要包括单位名称、统一社会信用代码、单位地址、法定代表人或负责人姓名、单位账号、联系人姓名、联系方式等。

  (二)业务办理信息。业务办理信息指的是住房公积金业务办理过程中所产生的数据信息。包括但不限于住房公积金开户日期、缴存状态、缴至年月、汇缴人数、缴存比例、缴存比例变化情况等;缴存人信息主要包括姓名、身份证号码、个人账号、个人账户状态、缴至年月、账户是否冻结、提取情况、贷款情况、逾期情况、行政处罚情况等基础信息。

  (三)公共信用信息主要包括以下内容:

  1.住房公积金行政处罚信息;

  2.国家税务总局广西壮族自治区税务局推送的重大税收违法失信主体信息;

  3.全国信用信息共享平台(广西)、广西数字政务一体化平台等公布的信用信息;

  4.公共信用综合评级结果;

  5.人民法院及有关部门公布的被执行人信息及失信被执行人信息。

  (四)其他能够反映信用主体信用状况的信息。

  第七条  区直中心建立住房公积金信用评级管理系统,对信用主体的信用信息进行采集、记载和维护。信用评级系统应每季度生成分析报告,为区直中心提供相应决策支持。

  信用评级认定结果可与全国信用信息共享平台(广西)、广西数字政务一体化平台等实现信用数据上报和交换共享。信用主体可查询自身信息,区直中心也可以向相关单位和个人发送告知书。

第三章  信用等级评级及应用

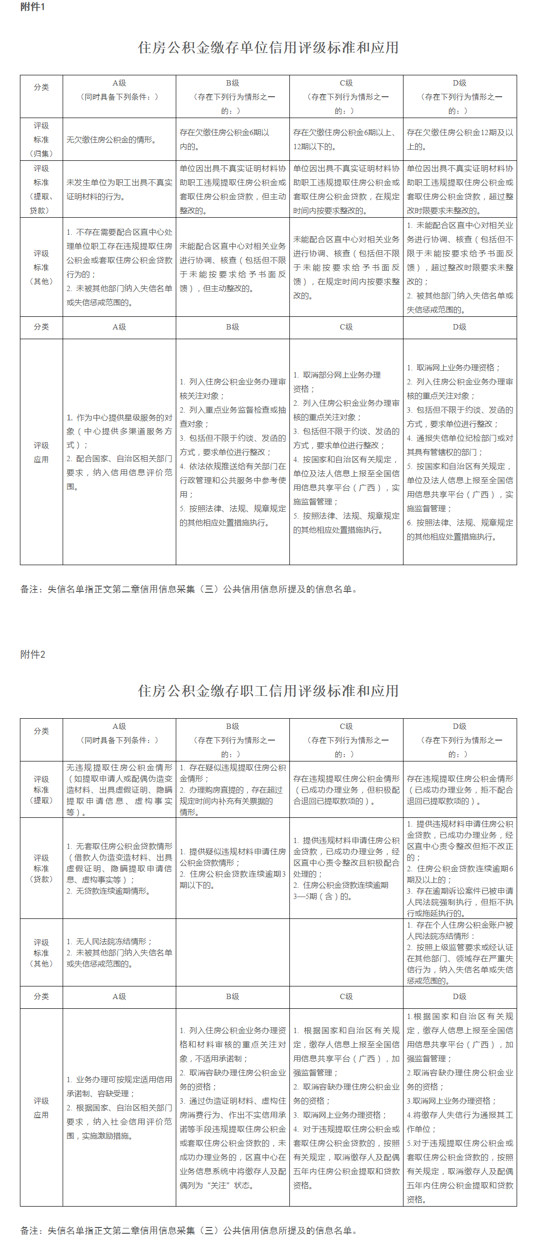
  第八条  区直中心将信用主体统一划分为诚信守法、轻微失信、一般失信、严重失信四类。为准确反映信用主体信用风险等级,根据信用评级结果,进一步将信用主体细分为A、B、C、D四个信用等级。

  诚信守法类:A级

  轻微失信类:B级

  一般失信类:C级

  严重失信类:D级

  信用评级标准(见附件1、附件2)根据上级部门相关政策和实际情况适时进行动态调整。

  第九条  区直中心对信用评级结果的应用(见附件1、附件2)实施动态管理,失信信息设定有效期限最长为5年,自失信行为发生之日起计算,法律法规另有规定的除外。经认定信用情况发生变动的,信用情况变动之日即为有效期限截止之日。

第四章  信用评级结果的确定

  第十条  区直中心依据信息系统数据和业务记录、信用信息记录、执法检查记录以及其他有关信息等综合分析,评定信用主体的信用等级。

  区直中心对于疑似的失信行为,应开展调查、收集证据资料,并结合调查核实情况,提出对失信行为的认定意见。

第五章  信用评级的异议和修复

  第十一条  信用主体可以向区直中心提出信用评级异议或修复申请。区直中心应当鼓励有失信行为的信用主体主动修复信用。

  第十二条  信用主体对区直中心信用等级评定有异议的,可向区直中心服务窗口提出书面申诉并提交相关证明材料。

  书面申诉应包括以下内容:

  (一)申诉人姓名(单位名称)、地址;

  (二)申诉请求;

  (三)主要事实和理由(并提供相关证明材料);

  (四)提出申诉时间;

  (五)法律法规规定的其他材料。

  信用主体对评级结果有异议的,可提出异议申请,区直中心应在15个工作日内处理完成,并告知异议申请人处理结果;需要其他单位协助核查信息的,可延长至20个工作日。

  通过核实发现审定失信行为存在错误的,应当自查实之日起5个工作日内予以更正;通过核实发现异议不成立的,应当驳回异议申请,并将处理结果告知异议申请人。

  异议处理期间,应当对该信息予以标注。

  第十三条  除住房公积金信用评级管理系统能自动识别分类信用等级的情况外,信用主体主动改正失信行为、消除不良影响的,可申请修复信用,并提供相关证明材料。

  书面申请信用修复应包括以下内容:

  (一)信用修复申请;

  (二)申请方为单位的,应提供单位的主要登记证照复印件(加盖公章)、电话、地址等;申请方为个人的,应提供身份证、联系电话等;

  (三)已履行住房公积金相关要求的证明材料;

  (四)法律法规规定的其他材料。

  经审查符合信用修复条件的,区直中心应当在15个工作日内作出信用修复决定,并将修复记录归档管理。

第六章  信用评级信息的调整和查询

  第十四条  出现下列情形之一的,区直中心应当及时进行信用信息变更调整:

  (一)发现信用信息存在错误、遗漏、变动的;

  (二)作出信用修复决定的;

  (三)异议申诉事项属实,作出予以更正信用等级决定的。

  第十五条  信用主体查询信用信息的方式。

  查询自身信息的,应当出示有效身份证件或者证明文件;委托他人查询信用信息的,应当提供委托人的授权证明、约定的查询用途、有效身份证件或者证明文件。

  区直中心住房公积金信用评级管理系统应当建立查询日志,记载查询人员姓名、查询时间、内容以及用途。查询日志应当长期保存。

  第十六条  失信信息设定有效期限届满的,区直中心停止信用信息共享,但失信信息数据继续保存,以备查验。

第七章  监督与责任

  第十七条  区直中心应严格执行国家信息安全保护的有关规定,按照区直中心信息安全管理相关制度,确保公共信用信息采集、披露的全过程安全。

  第十八条  区直中心及工作人员在住房公积金信用评级管理中不得有以下行为,因滥用职权、玩忽职守、徇私舞弊造成信用主体损失严重的,依法依规予以追责。

  (一)篡改、虚构、违规删除公共信用信息;

  (二)越权查询公共信用信息;

  (三)擅自将公共信用信息提供给第三方使用;

  (四)泄露未经授权公开的公共信用信息;

  (五)泄露涉及国家秘密、商业秘密、个人隐私的公共信用信息;

  (六)利用所查询公共信用信息从事非法活动;

  (七)违反信息安全管理有关规定;

  (八)法律、法规禁止的其他行为。

  第十九条  区直中心信用评级管理工作接受上级主管部门、监管部门以及社会的监督。

第八章  附  则

  第二十条  本办法附件为重要组成部分。  

  第二十一条  本办法由区直中心负责解释,自印发之日起施行。

  第二十二条  法律、法规、规章另有规定的,从其规定。

剪影
信用报告 信用报告 信用修复 信用修复 异议申诉 意见反馈