网站访问量总量:
昨日访问量总量:
今日访问量总量:
网站支持IPv6
无障碍浏览
切換到繁體
网站声明
意见建议
信用山西
信用信息
统一社会信用代码
法人
站内文章
首 页
|
政策法规
|
标准规范
|
信用公示
|
联合奖惩
|
信用动态
服务大厅
|
信用地图
|
信用知识
|
信用子网站
首 页
|
政策法规
|
标准规范
|
信用公示
|
联合奖惩
|
信用动态
|
服务大厅
|
信用地图
|
信用知识
|
信用子网站
|
信用信息
统一社会信用代码
法人
站内文章
信用信息
统一社会信用代码
法人
站内文章
您所在位置:
信用承诺
>>
新闻详情
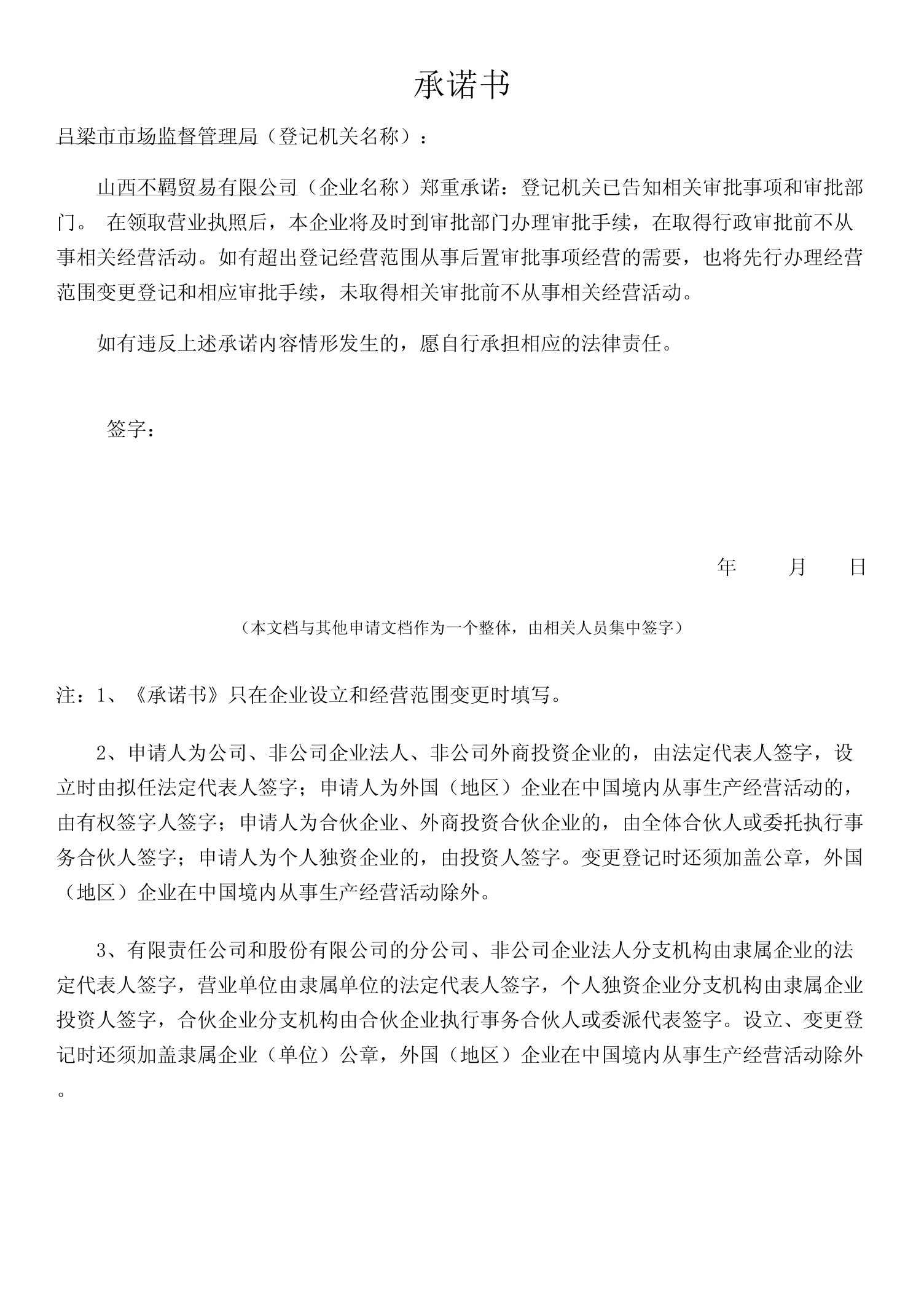
【审批替代型信用承诺书】山西不羁贸易有限公司
发布时间:2021-06-16
|
来源:山西不羁贸易有限公司
|
专栏:审批替代型信用承诺
山西不羁贸易有限公司
|
2021-06-16
相关文章
1.山西鑫润泽科技有限公司:【审批替代型信用承诺书】山西鑫润泽科技有限公司
发布时间:2023-09-15
2.山西鹏宇腾飞农业科技有限公司:【审批替代型信用承诺书】山西鹏宇腾飞农业科技有限公司吕梁分公司
发布时间:2023-08-01
3.山西慧新物业管理有限公司:【审批替代型信用承诺书】山西慧新物业管理有限公司
发布时间:2023-07-21
4.吕梁宏德建筑劳务有限公司:【审批替代型信用承诺书】吕梁宏德建筑劳务有限公司
发布时间:2023-07-10
5.吕梁安行安全用品有限公司:【审批替代型信用承诺书】吕梁安行安全用品有限公司
发布时间:2023-06-20
6.山西金雪原贸易有限公司:【审批替代型信用承诺书】山西金雪原贸易有限公司
发布时间:2023-06-11
文章搜索
专栏直通车
组织架构
信用双公示
政策法规
信用红黑榜
联合奖惩
信用建设
重要信息提示
【诚信建设万里行】筑牢诚信之基石共建民政新生态
1
【诚信建设万里行】信用主体创建 “百千效民”铸信用 红色热土惠民生
2
海关总署发布新规提升进口食品安全监管水平
3
两部门发文进一步支持和规范境内企业开展境外放款业务
4
三部门发文规范基层医疗卫生机构中医药服务管理
5
2026年高新区残疾人就业援助项目申报的通知
6
国家中医药管理局关于印发《三级中医医院评审标准(2026年版)》的通知
7
交口:交通安全进校园 平安种子撒心间
8
请进行滑动验证
x